Posted on
in
Travel, Conferences
• 1751 words
• 9 minute read
Tags:
FOSDEM 2025, Matrix, HSBXL, Go (Programming Language), Brussels, Belgium
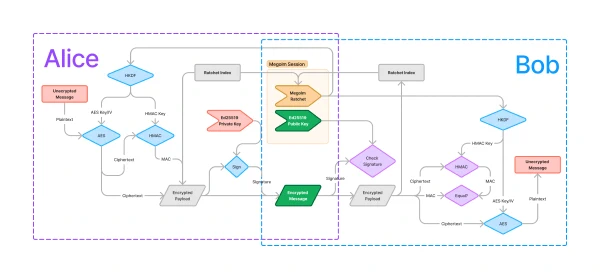
For the third year in a row, I attended FOSDEM, a Free and Open Source Software conference. I enjoyed the previous two years, and Automattic paid for me to attend, so I decided to make the hop across the pond to attend again. FOSDEM is one of the main gatherings of the Matrix community every year (probably second only to the Matrix Conference), and there is also a sizeable Go presence at the conference as well.







